哈弗酷狗近日启动新一轮OTA升级,此次更新已于1月15日起逐步向用户推送。本次升级围绕车机系统展开多项功能优化,涉及导航、娱乐与交互等方面,旨在提升日常用车体验。
导航部分迎来重要更新,搭载的高德地图升级至810版本。新版本加入了绿灯倒计时提示、绿波车速建议、盲区来车预警及停车智能信息等功能。同时,系统还上线了组队出行与拥堵聊天室录音能力,其中绿灯倒计时可帮助驾驶者预判路口通行状态,组队功能则方便多车协同出行,增强了导航的实用性与社交体验。

娱乐内容方面,车机生态进一步丰富,新增QQ音乐、爱奇艺及喜马拉雅等独立应用。系统仍兼容蓝牙音乐、USB音视频与收音机等多种播放方式,以适应不同场景下的视听需求。
交互层面也进行了多项调整:新增“智能感光开关”,支持根据日出日落时间或环境光线自动切换车机昼夜模式;默认桌面更新为灵控球桌面,DOCK栏添加了Home与QQ音乐快捷入口。此外,用户可通过返回手势关闭应用,日常操作更加便捷。

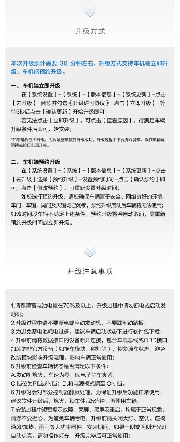
本次升级预计耗时30分钟左右,提供立即升级与预约升级两种方式。立即升级需进入系统设置中的版本信息页面进行操作,升级期间车辆需保持静止且电量充足。预约升级则可设定时间自动执行,但要求车辆处于安全、网络良好的环境中,否则预约将自动取消。

升级前建议确保蓄电池电量不低于70%,并移除所有外接设备。升级过程中请勿操作车辆或断电,完成后可怠速运行以便充电。若升级出现异常,可尝试检查更新或重启车机进行恢复。